
Intro
As we navigate the current digital climate, the importance of having a mobile-friendly design is insurmountable. Almost every major corporation either has an app, planning to build one, or has had a thought of building an app for their product. As we continue to reimagine the town of New Hartford’s digital landscape, it’s important to discuss the various differences that comes with designing an app versus a website as well as the important features an app can include to make it useful. In this blog, I discuss the inevitable cuts that need to be made when incorporating the town’s website information into a potential Companion App. By focusing on what’s most important to our user, we can prioritize the topics and features that matters most for the app.

Designing for an App vs a Website
While both an app and website serve similar purposes, the approach in terms of displaying information differs dramatically. Due to the apps having much smaller real estate, apps have to prioritize efficiency, accessibility, and usability. However, although apps have a smaller field to work with doesn’t mean it is inferior. Apps are much more accessible then website and are drastically more mobile-friendly than most websites.
How to make an app useful
To make an app useful, it certainly should not be a mirror image of the website.
Some key features that I thought about including were alerts for emergencies and a calendar of upcoming events. The app serves primarily as a place where users can take action instead of processing a lot of information. Another interesting feature that could be implemented is an interactive town map that features locations of different town offices, parks, and landmarks.
Creating a companion app

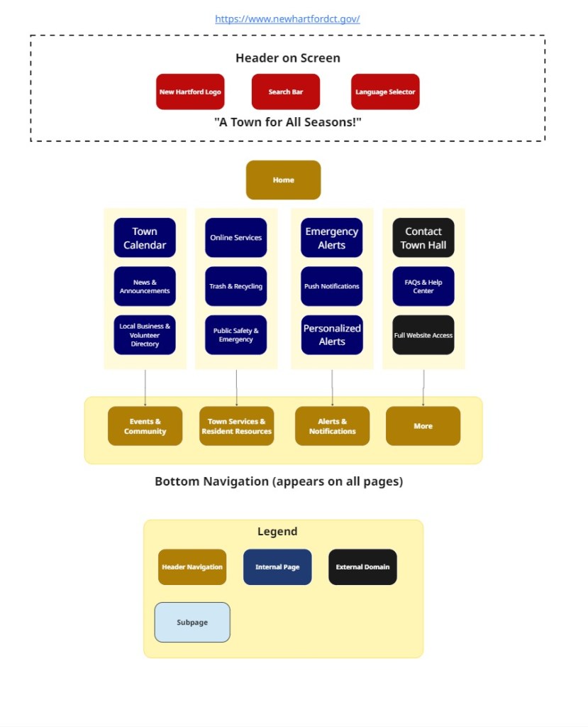
What could a New Hartford Companion App look like?
When I first envisioned what a Companion app would look like, my first instinct was to see what sort of information could be taken out and deemed of “unimportance” to the app version. I narrowed down the original 4 tabs on the website into 4 specific categories: Events & Community, Town Servies & Resident Resources, Alerts & Notifications and More. Another instinctive move I thought of was to make sure that the app must offer some sort of value beyond what is already available on the website.
Possible key features of the app I included:
- News and Announcements
- Weekly/Daily Updated on town-wide events
- Town/Community Calendar
- A list of upcoming events and board meetings
- Online Services
- Pay your taxes and other town bills easily through the app
- Emergency Alerts
- Get 24/7 alerts on anything to take notice of around the local area
Reflections
To build an app that truly serves its people (and in this case, its residents) community input is essential. It’s important to design technology that truly improves people’s quality of life, otherwise, new technology can have the complete opposite effects and cause more pain points for the user. With a well-planned app, New Hartford could expand their efforts to keep their community informed, engaged as well as connected. On a personal note, I found this activity quite challenging as it was hard to narrow down the mountains of information/features that towns are supposed to provide as they all “seemed” to be truly important pieces to a community. However, as a consumer I could also relate on the points of feeling overwhelmed and wanting the simplest route possible to my destination. Therefore, I found that juggling those two opposite points when designing the IA for the app.
Going further, I’d love to expand this project by gathering community feedback to test if the app will truly be a useful tool to the residents of New Hartford.
Leave a comment